交管12123怎么绑定自己的车
作者:佚名 来源:57自学网 时间:2026-04-22
交控12123为广大车主、司机提供了非常便捷的操作。这里有些朋友好奇如何绑定自己的汽车?下面我们就来看看小编给大家带来的绑定自己车辆的方法吧。
交管12123怎么绑定自己的车
1、首先打开交管12123软件,进入首页,可以看到机动车、驾驶证、电子证、短信等,我们点击【无机动车】;
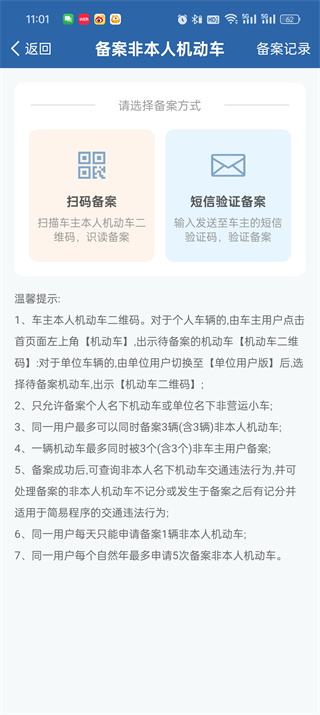
2.然后您可以在我的机动车页面查看绑定的机动车。这里我们点击页面底部的【备案非本人机动车】;
。
3、最后点击进入非自有机动车登记页面,选择【扫码备案、短信验证备案】之一进行绑定;
- 上一篇:交管12123期满换证怎么操作
- 下一篇:最后一页
