交管12123备案非本人车辆怎么操作
作者:佚名 来源:57自学网 时间:2026-04-21
交通管理12123软件可以使用的功能有很多。同时这个软件也被很多用户使用。有用户好奇如何登记不属于自己的车辆?下面就和小编一起来看看操作方法吧。
交管12123备案非本人车辆怎么操作
1、首先打开流量管理12123软件。进入首页后我们可以看到有很多业务服务可以使用。这里我们需要点击【更多】按钮;
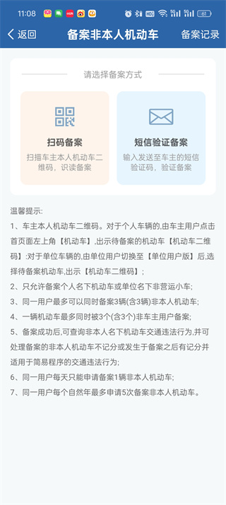
2、然后在业务中心页面机动车辆业务列表下找到【备案非本人机动车】按钮,点击;
3、最后点击之后记录非本人修改的页面中选择【扫码备案、短信验证备案】其中一种方式即可;
- 上一篇:铃声多多微信铃声怎么设置
- 下一篇:最后一页
