交管12123可以绑定几辆车信息
作者:佚名 来源:57自学网 时间:2026-04-21
交通管理12123软件不仅可以绑定驾照,还可以绑定车辆。有用户好奇里面可以绑定多少车辆信息?下面我们就来看看这个问题的正确答案。
交管12123可以绑定几辆车信息
答:3辆。【绑定车辆的方法】1、首先打开流量控制12123软件。进入首页可以看到无人驾驶机动车、驾驶证、电子证、短信等,我们点击【无机动车】;
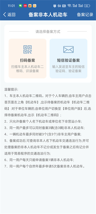
2.然后您可以在我的机动车页面查看绑定的机动车。这里我们点击页面底部的【备案非本人机动车】;
。
3、最后点击进入非自有机动车登记页面,选择【扫码备案、短信验证备案】之一进行绑定;
- 上一篇:交管12123备案非本人车辆怎么操作
- 下一篇:最后一页
