99%都不知道的产品人像修图神技—坏窗快修法
发布时间:2021-03-29 编辑:√無∑情— 内容来源:收集于网络
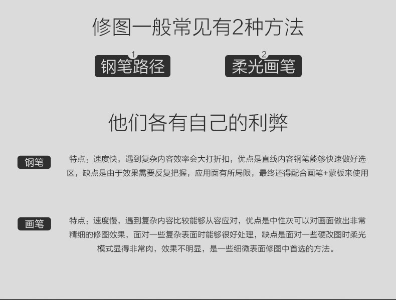
修图一般常见的方法有两种,第一种是使用钢笔路径,第二种是使用柔光画笔,他们各有自己的利弊。钢笔工具的特点是,速度快,遇到复杂内容效率会大打折扣,有点是纸箱内容钢笔能够快速做好选区,确定是由于效果需要反复把我,应用面有所局限,最终还是得配合画笔+蒙版来使用。柔光画笔的特点是速度慢,遇到复杂内容比较能够从容应对,优点是中性灰可以对画面做出非常精细的修图效果,面对一些复杂表面时能够很好处理,缺点是面对一些硬改图时柔光模式显得非常肉,效果不明显,是一些细微表面修图中首选的方法!



























教程结束,以上就是产品人像修图神技之坏窗快修法介绍,希望这篇教程能对大家有一定的帮助!
照片处理教程分类
热门教程
- 使用文字蒙版工具创建无颜色填充的选区
- 在Photoshop CS6切换屏幕模式的方法
- Photoshop CS6路径面板功能的认识
- Photoshop“查找和替换文本”功能的使用教程
- Photoshop CS6中进行变形文字输入高级操作
- 的PS中选择地将图层样式进行复制、隐藏、修改和清除等操作
- 使用PS“涂抹工具”可以模拟手指涂抹绘制的效果
- 使用Photoshop CS6对编辑过的图像文件进行保存
- 用Photoshop在单调的照片中加入背景/云朵的方法
- 利用“斜面和浮雕”样式调整立体轮廓添加纹理特效
- 用Photoshop把照片调整成黑白照的方法
- 在Photoshop CS6中怎么实现图像的排列方式
- Photoshop CS6“变换选区”对选区边界进行调整的方法
- Photoshop.CS6反选与取消选区的使用教程
- Photoshop分离和合并通道操作教程
- Photoshop选区的编辑技巧讲解
- 用Photoshop CS6裁剪图像和移动图像的方法
- PhotoshopCS6智能滤镜随意调整滤镜参数和效果的方法










