王者荣耀灵宝永久拥有方法
作者:佚名 来源:57自学网 时间:2024-03-20
如何永久拥有王者荣耀灵宝?王者荣耀在最新的活动中推出了一款非常可爱的小宠物——灵宝。通过提升灵宝的成长阶段,可以获得丰厚的奖励。很多朋友都想知道灵宝是否可以永久拥有。小编在这里整理了一些相关资料,快来和我一起看看吧!
答:达到5级后即可永久拥有。
灵宝活动参与时间为2月4日5点30分开始,一直持续到2月28日结束。
活动期间,玩家只需点击游戏大厅的生命之花-觉醒灵宝入口即可进入“灵宝之旅”关卡。通过关卡之后,他们就可以收获属于自己的灵宝了。获得灵宝后,灵宝会展示在大厅、战队房间、战队邀请、个人主页等处。
ps:请注意,并不是所有的灵宝都是永久的,这个将在接下来讨论。
说完灵宝的实际效果,我们直接说一下灵宝在不同成长阶段的作用(以及为什么国服比赛一定要使用灵宝)。
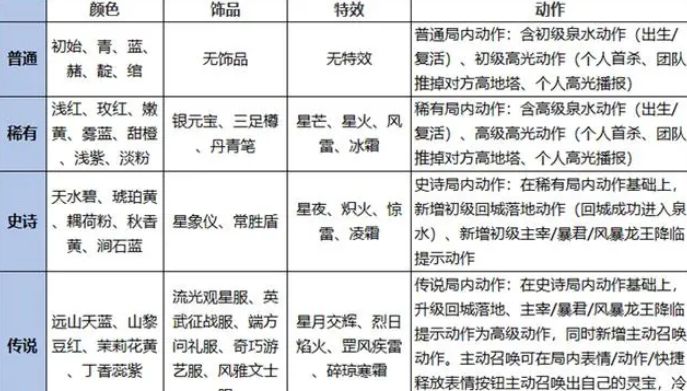
灵宝的6个生长阶段
通过喂养浆果脆奶酪,灵宝可以获得600点成长点。成长值达到一定值后,灵宝会解锁不同的状态:
0级:初始灵宝只能显示在大厅、团队邀请、房间、个人主页等处,如上图(唯一解锁的功能是颜色属性)。
1级:成长值达到3000点后,将解锁新的饰品属性(灵宝秘境活动中赠送的5个奶酪即可解锁)。
2级:成长值达到9000点后,解锁新的特效属性。
三级:成长值达到18000点后,灵宝将升级为龙形态。龙形态下,灵宝会解锁加持之力。每场排位赛结束后,将有一定概率获得本场比赛所有队友20点勇敢点、20点排位表现点、50点英雄熟练度点和30点亲密度,随机获得四项奖励之一。
要点:灵宝升级3级后,赛后有几率获得额外勇猛积分和排名表现。
关于排位表现,我之前吃过亏。当我距离全国前100名只有100分左右的时候,我连输了几场比赛,这让我完全无法思考。如果当时可以的话,我真的会这么做。
当然,通过灵宝获得的战力提升并不是无限的:以上四种奖励每天最多可以获得2次,活动期间总计不会超过20次。最多20次。转换后,总共可获得400排名表现点、400勇敢点、600队友亲密度点。你可以去看看目前国服列表里有多少卷。 400个排名积分,确实是很大的实力了。
还有重要的一点:后续玩家只要参与灵宝市集(小龙市集),就可以获得一定数量的免费奶酪。通过这些免费的奶酪,他们可以完成灵宝三层的解锁。
所有玩家都可以免费解锁这个文件,这意味着所有的朋友都可以获得以上奖励,这真是太好了。另外,据策划方介绍,活动开始后,游戏内邮箱中会不定期免费发放草莓酥饼(谢谢)。
四级:成长值达到30000点后,解锁新的动作属性。解锁动作属性后,灵宝将获得普通的游戏内动作。
第五级:成长值达到15万点后,将解锁灵宝游戏内动作的永久权限。
- 上一篇:征程三国最佳武将分析 征程三国强力武将推荐
- 下一篇:跑跑卡丁车海滨风景怎么跑
