阴阳师灯花射虎猜灯谜答案分享2024
作者:佚名 来源:57自学网 时间:2024-03-09
阴阳师灯谜的答案是什么? 2024年元宵灯谜活动“灯花社呼”已启动。需要完成猜灯谜才能获得活动奖励。如果你想知道邓华社胡猜灯谜的答案,那么玩家们就赶紧看看下面小编分享的攻略吧!
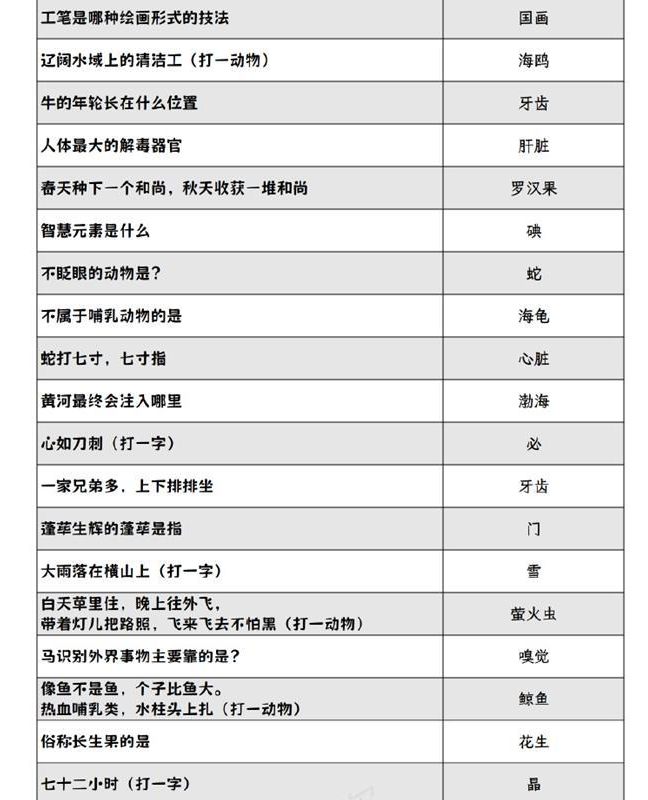
1、工笔画是一种什么样的绘画技法?国画
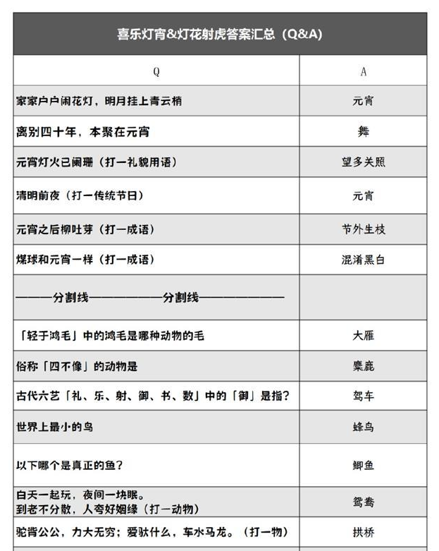
2、元宵节后柳树发芽了?
3、四十年别离,我们聚在一起跳元宵
4、驼背公公力气很大。你喜欢驼背的什么?交通这么繁忙?这座桥
5. 世界上最小的鸟是什么?蜂鸟
6、白天一起玩,晚上一起睡,……好姻缘吗?鸳鸯
7. 古代六艺中……“御”指的是驾驶汽车
8. 清明节?元宵节
9. 以下哪一个是真正的鱼?鲫鱼
10.比羽毛轻的羽毛是什么动物?野鹅
11.俗称四种不同动物?麋鹿
12、煤球和元宵一样吗?黑白混淆
13、元宵节灯光变暗了吗?请照顾我
14、以上就是灯花射虎谜语的全部答案。玩家需要打败麻烦的大天狗卦,并消耗文虎来挑战;挑战包含猫掌柜准备的谜语,使用特殊技能攻击挑战中携带正确谜语答案的大佬。如果你摩擦它,你可以快速击败大天狗;如果你摩擦它,你可以快速击败大天狗;挑战达到指定伤害即可获得年玉,每天首次挑战可获得灯笼纸。
以上就是3DM小编整理带来的阴阳师灯花射虎猜灯谜答案分享2024,更多相关游戏攻略,请关注57自学网手游网!
- 上一篇:原神香菱值得培养吗,比较好用的过渡角色
- 下一篇:时空召唤竞技模式打野怎么玩
