抖音保证金500元能退吗
作者:佚名 来源:57自学网 时间:2024-02-11
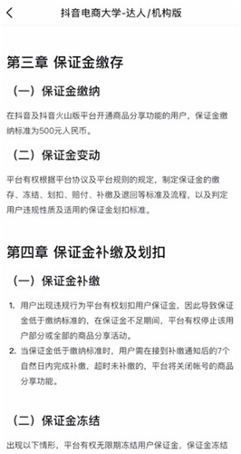
缴纳抖音押金后,您在抖音上开店或创作的权利可以得到保障。这里我们就来了解一下500元的抖音押金是否可以退还。该视频是在iOS 14 2 1版
缴纳抖音押金后,您在抖音上开店或创作的权利可以得到保障。这里我们就来了解一下500元的抖音押金是否可以退还。
该视频是在iOS 14.2.1版本的Apple 12和抖音14.1.0上录制的。
抖音押金500元可退。打开抖音,点我,点击右上角图标,
您可以在这里找到创作者服务中心。
进入后,点击产品展示窗口。
在“公共服务”栏中找到作者押金选项。
如果您已经支付了押金,可以点击下方的提现押金按钮进行提现。
需要注意的是,退出后,系统将关闭您的产品分享功能及其他权利。
- 上一篇:爆梗找茬王针灸砍价怎么玩
- 下一篇:造梦西游ol攻略81级悟空怎么练
