命运方舟幻雨预购礼包介绍
作者:佚名 来源:57自学网 时间:2024-01-18
《命运之雨》预购礼包的购买建议是什么?在《命运方舟》游戏中,玩家可以在商城购买游戏礼包。下面57自学网小编就为大家介绍一下《命运方舟
《命运之雨》预购礼包的购买建议是什么?在《命运方舟》游戏中,玩家可以在商城购买游戏礼包。下面57自学网小编就为大家介绍一下《命运方舟》的预购礼包。让我们来看看。
命运方舟幻雨预购礼包购买建议
答:有条件的可以购买
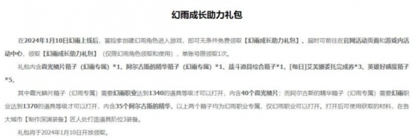
1.幻雨是《命运方舟》近期新增的角色
2.角色启动游戏时,创建幻雨角色的玩家可获得免费礼包。
3.玩家还可以花钱购买幻雨预购礼包
4.预购礼包内道具众多,包括雨衣、成长材料道具、武器外观等。
5、总体来说,这款游戏礼包性价比很高,有条件的玩家可以选择购买。
以上就是《命运方舟》预购礼包的介绍。有兴趣的玩家可以参考一下这篇攻略。以后想了解更多相关攻略的朋友可以关注57自学网,每天都会推送最新最全的攻略。
- 上一篇:逸剑风云决棍系队友使用心得
- 下一篇:境旅朝露发售时间介绍
