西普大陆白泽怎么样 西普大陆白泽强度分析
作者:佚名 来源:57自学网 时间:2023-12-08
西浦大陆白泽的功力强不强?事实上,白泽是犀浦大陆的活跃人物。他的特点是技能非常全能,冰属性输出极高。他可以对敌人造成高额伤害,并且可以对敌人施加脆弱效果,从而增加他们受到伤害的脆弱性。的损坏。白泽是一个非常适合输出的角色。如果你能拥有他,你的战斗力将会大大提升。它不仅拥有极高的魔法攻击和魔法防御,而且还拥有独特的技能和被动,使其在战斗中拥有无与伦比的优势。
白泽的技能主要分为两类:一类是基于魔法攻击的技能,例如啸风蝶涌、傲雪凌霜、白泽星云等,这些技能具有一定的先攻优势和暴击效果。造成大量伤害,并有吸血、恢复、反弹等辅助效果;另一类是基于变化的技能,比如净化审判、幻蝶流灵、玄锐镇压等,这些技能可以为白泽提供一定的防御和免疫效果。
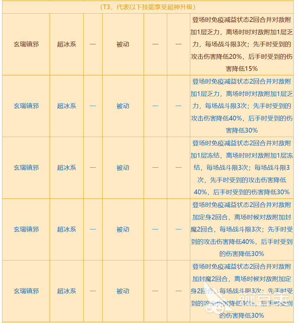
白泽的被动玄睿镇邪,可以让白泽在进场和离场时给对手附加虚弱、冰冻、定身、封魔等减益效果。还可以减少受到的攻击伤害,增加白泽的生存能力。能力和控制力。白泽的打法主要是根据对手的属性和技能来选择合适的技能和时机。
白泽适合在主动时使用魔法攻击技能,希望造成暴击和附加伤害。同时,他还可以利用偷血和恢复来维持自身的生命值。如果对手有辅助技能,白泽可以使用啸风蝴蝶涌来获得暴击和暴击伤害的提升。如果对方有多重伤害技能,白泽可以使用白泽星陨免疫多重伤害。
作为后备,可以使用变身技能来提高防御力和免疫力。净化审判可以让白泽达到保持心律的状态,可以增加白泽的暴击和吸血,还可以无视对方的魔法防御和反弹伤害。幻蝶灵可以让白泽阻止对方本回合的所有攻击,并且给对方附加炽热凝视状态,减少对方的暴击伤害。
这是关于白泽在犀浦大陆的功力强不强的介绍。相信大家都能对白泽的实力有深刻的了解。白泽是一个非常强大的超级冰精灵,拥有很高的魔法攻击和魔法防御,以及独特的技能和被动。白泽的技能无论是在一手还是二手的情况下都能让白泽占据优势。希望大家能够好好利用白泽的技能机制,赢得最后的胜利。
- 上一篇:阴阳师花境试炼阵容玩法介绍
- 下一篇:崩坏星穹铁道苍穹战线格拉默搭配攻略
